企业名称:英国上市公司365
生产基地:山东省齐河宣章工业园
服务热线:18560091118(巩)
网址:
邮箱:626634345@qq.com
QQ:626634345
地址:山东济南市槐荫区齐州路2999号绿地中央广场B座1705
饲料用防霉剂是指能降低饲料中微生物的数量、控制微生物的代谢和生长、抑制霉菌毒素的产生,预防饲料贮存期营养成分的损失,防止饲料发霉变质并延长贮存时间的饲料添加剂。

防霉剂的工作原理
饲料霉变是饲料中的霉菌大量生长繁殖,产生毒素,破坏营养的结果。饲料防霉剂的作用机理主要是有机酸以未解离的形式破坏微生物细胞及细胞膜或细胞内的酶,使霉菌中的酶蛋白失去活性而不能参与催化,以抑制微生物的增殖和毒素的产生,从而保护饲料的品质。有的防霉剂则是在饲料表面形成均匀的一层保护膜,防止霉菌的孳生。

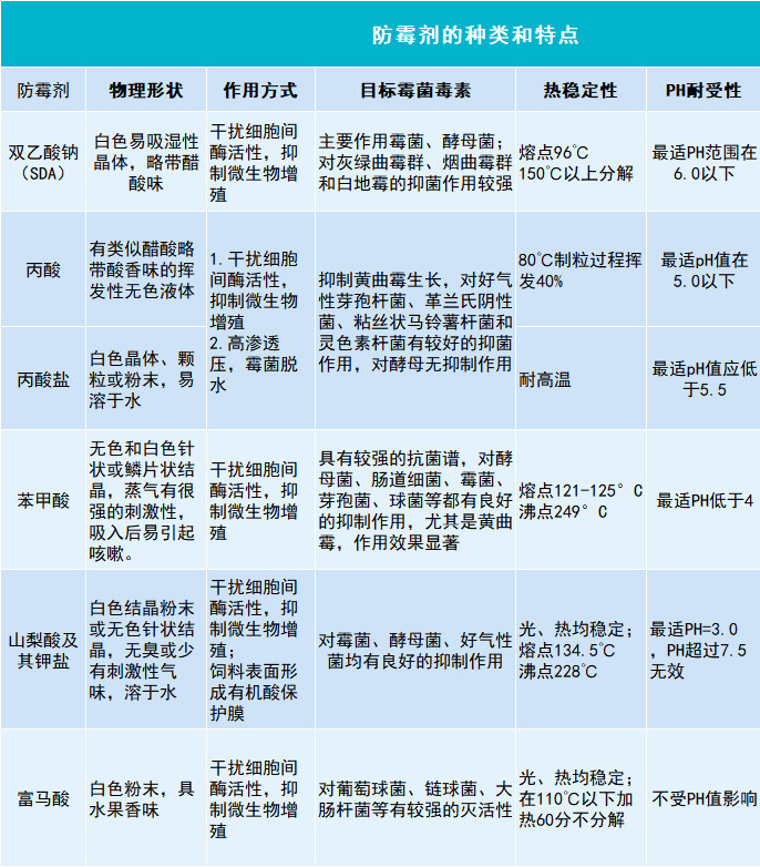
防霉剂的种类和效果
在自然界中霉菌分布极广,种类繁多,不同的霉菌会产生不同的霉菌毒素,因此在选择防霉剂时候,要根据原料、饲料的实际情况有针对性的选择防霉剂。

在上述常见的防霉剂中,双乙酸钠是世界卫生组织(WHO)和联合国粮农组织(FAO)批准使用的安全可靠的食品与饲料用防霉剂。双乙酸钠进入畜禽体内将最终转化为二氧化碳和水,安全无残留,这一优点是其它防霉剂所无法相比的,被认为GRAS(公认的安全类添加剂)。

影响防霉剂效果的因素
饲料防霉剂的防霉效果并非一成不变,即使使用同一品种,同一剂量的防霉剂,在不同类型的饲料中也有明显差异。
1. 饲料PH值
不同防霉剂抑菌作用的最适PH值范围不同,一般都不要与碱性物质混合使用。
2. 饲料含水量
水分是决定饲料中霉菌能否生长的重要因素之一。根据季节和饲料中的水分含量来决定防霉剂的添加量,在高温季节以及饲料中水分较高的情况应提高防霉剂的用量,才能保证饲料有较好的防霉效果。
3. 饲料成分
饲料中加入碳酸钙和蛋白质可使有机酸的抑菌性能不同程度的下降,所以含高水平碳酸钙、高蛋白质的日粮需要添加更多的防霉剂。
4. 饲料剂型
颗粒饲料制粒过程会杀灭部分微生物,在相同条件下通常比粉料反生霉变晚。但是一旦高温制粒后,干燥冷却不完全,加上包装袋散热透气性能不佳就会加速霉菌繁殖,因此在高温高湿条件下,颗粒料中更应该加入防霉剂。
5. 环境条件
不同的温度和湿度条件下,对防霉剂的添加量有不同要求,气温高、湿度大添加量应该适当增加。
防霉剂防霉效果检测方法

从上面介绍的检测方法发现,不同的防霉剂防霉效果检测办法有不同的侧重点,合理科学的防霉效果判断方法不但能够准确的选择一种防霉剂,缩短决策时间,还可以为企业节约研发成本,为饲料企业创造更多的经济效益。
防霉剂的选择标准

饲料的发霉过程通常伴随着饲料中营养成分的氧化,防霉剂通常应与抗氧化剂一起使用,尤其是在高温高湿的条件下。一个完整的防霉抗氧化体系,才能有效地延长饲料贮存期,保证饲料产品质量的稳定。