企业名称:英国上市公司365
生产基地:山东省齐河宣章工业园
服务热线:18560091118(巩)
网址:
邮箱:626634345@qq.com
QQ:626634345
地址:山东济南市槐荫区齐州路2999号绿地中央广场B座1705
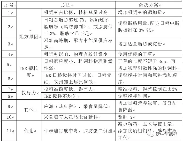
乳脂肪是构成牛奶营养品质的主要基础物质之一,与牛奶的质量密切相关;随着奶牛行业的发展,我们的国标都在和国际接轨,在美国,原料奶主要以乳脂和乳蛋白的绝对量直接分别计价。因此,笔者针对奶牛场在生产过程中乳脂肪偏低进行了原因分析并出具了相关解决方案,供大家参考。
首先让我们一起了解一下乳脂肪是如何合成的:
牛乳的成分含量因各种因素的影响而存在很大差异,其中变化最大的成分就是乳脂肪。合成乳脂肪的脂肪酸有 2 种来源:从血液循环中直接摄取和乳腺上皮细胞内从头合成。其中短链脂肪酸(4-14C)主要是从头合成;16C脂肪酸一部分是从头合成,一部分是从血液中摄取。长链脂肪酸(16C 以上)都是从血液中直接摄取。乳腺上皮细胞从头合成乳脂肪所需的前体物主要是瘤胃的发酵产物挥发性脂肪酸,反刍动物合成乳脂的主要碳源是乙酸和 β-羟丁酸。乙酸是乳脂肪合成的主要碳骨架,是脂肪酸从头合成的重要底物。β-羟丁酸是乳腺上皮细胞吸收丁酸而产生的,它促进了反刍动物大约1/2的C1-C4脂肪酸的合成。
乳脂肪是构成牛奶营养品质的主要基础物质之一,与牛奶的质量密切相关;随着奶牛行业的发展,我们的国标都在和国际接轨,在美国,原料奶主要以乳脂和乳蛋白的绝对量直接分别计价。因此,笔者针对奶牛场在生产过程中乳脂肪偏低进行了原因分析并出具了相关解决方案,供大家参考。
乳脂偏低的原因,主要讨论与TMR日粮结构成分的关系,不讨论遗传因素。

如果牧场发生乳脂率降低情况,按照以上的原因逐一去排查,哪一条是符合自己牧场的,立即按照操作规则调整,调整后跟踪乳指标和产量是否有浮动,养牛过程中不怕有问题,就怕找不到原因,这些原因基本覆盖了所有产生乳脂低的因素,基本都可以预见的。建议在冷热应激、高产来临之前做好配方调整,还有就是青贮更换做好过渡,国产苜蓿与进口苜蓿(美国苜蓿和西班牙苜蓿)更换做好过渡。
乳的生成过程在乳腺腺泡和细小导管的分泌上皮细胞内进行。乳中的蛋白质、脂肪和糖等营养成分是乳腺从血液中吸取原料经过复杂的生化过程合成的。双乙酸钠在体内的分解产物乙酸,改善了瘤界内环境,有利于瘤界内微生物的生长,繁殖和对各种营养物质的分解,消化和吸收,提高了饲料的利用率,为机体提供了更多有利于泌乳的营养物质(如氨基酸、葡萄糖、有机酸等)。同时,饲料中添加双乙酸钠能改善饲料的适口性,使奶牛的采食量增加,有利于奶产量的提高!
夏季高温是奶牛热应激高发期,会导致奶牛中毒、精神兴奋、轻者造成奶牛厌食、掉奶、繁殖障碍,重者造成中暑、热射病等,甚至死亡!缓解奶牛热应激的措施有很多,预防刻不容缓!!!预防应当使用抗热应激添加剂。双乙酸钠作为新型饲料添加剂,添加双乙酸钠绝对是一种最简单、最安全、最有效的预防抗热应激的一种措施!
夏季高温,奶牛饮水量增加和干物质采食量下降,新陈代谢速度加快,导致乳脂率降低。奶牛中的乳脂约有一半来自饲料中的经降解后的脂肪,另一半来自粗饲料在瘤胃中发酵后的产物乙酸,乙酸是合成脂肪的重要前提物质,乙酸能被奶牛的乳腺上皮细胞吸收后用于合成乳脂。双乙酸钠在奶牛体内可以分解为大量乙酸根和钠离子,用于合成乳脂,因此提高了乳脂率!